本篇文章內容由[中國幕墻網ALwindoor.com]編輯部整理發布:
這個星球上有一家公司,專門建幕墻高樓,長期霸屏超級工程:從西南第一高,建了十年的成都468米綠地蜀峰;到幾起幾落的中國在建第一高樓——449.8米南京綠地金茂國際金融中心;再到停了又停的西北鎧甲——西安498米的中國國際絲路中心……可以說有第一高樓的城市,就有一個第一綠的工地(一直用綠色的防護網打圍著),建筑的外圍上還都貼著“綠地集團”的標志。
“政府逼急了也是會告狀的,綠地已經驗證過多次。”
這家有著上海地產集團和上海城投集團兩大國有股東的企業,應該是站在這一輪的“國進型”隊列中呀!然而,最近中國幕墻網ALwindoor.com聽到些聲音,好像和“公司定位”又不太一樣呢?國企怎么還成了政府的“被告”啦!
綠地集團曾因緊貼政府的路線,一度在全國130多個城市擁有近30幢超高層城市地標(詞條“地標”由行業大百科提供)建筑。然而自2019年綠地集團債務危機隱現,如今這些遍布多城的超級高樓,似乎正成為城市和地方政府部門的難題。
南京江北新區管委會起訴綠地子公司
2023年6月25日,綠地集團董事長張玉良在山東開啟了高頻工作模式。當天中午,山東省委常委、濟南市委書記劉強會見了張玉良。下午,張玉良又與德州市委副書記、市長朱開國見了面。

第二天上午,張玉良馬不停蹄參加了濟南中央商務區國際化商圈建設發展推介會,綠地集團山東公司提供了場地,在國金中心(IFC)32樓塔尖會客廳,山東省商務廳副廳長張義英等領導向包括綠地集團在內的多家企業進行了濟南中央商務區的集中推介。
張玉良選用山東國金中心(IFC)有著特別用意,這是綠地在2016年濟南中央商務區建設伊始,特別打造的428米“山東第一高”,預計2024年交付使用。
以建造超高層長袖善舞的綠地為不少地方政府解決了“城市名片”的問題,但是并非每座城市都有將“名片”遞出去的機會。
就在張玉良山東行之后,6月30日,南京江北新區管理委員會與南京峰霄置業有限公司的合同糾紛案正式開庭審理。
南京江北新區管理委員會為原告方,被告方南京峰霄置業由綠地和金茂子公司分別持股60%和40%,負責開發“綠地金茂國際金融中心”。其中,項目最受關注的498米“江北新區第一高樓”由綠地集團負責。

中國幕墻網ALwindoor.com了解到,此次南京江北新區管委會狀告南京峰霄置業,主要矛頭指向“江北新區第一高樓建設進度遲緩”的問題,糾紛對象其實是綠地集團。
合同糾紛是基于合同的生效、解釋、履行、變更、終止等行為引起的爭議。一般會建議協商、調解解決,無法解決可申請仲裁或訴訟。就這起個案來看,管委會作為合同的相對方,按照民法典中關于合同權利義務的相應內容,要求對方公司來承擔合同責任,那么有可能是要求繼續履行合同并承擔違約損失,也有可能是要求解除合同并要求對方承擔違約損失,具體需依據合同約定的權利義務。
這意味著,綠地集團和南京江北新區管委會的糾紛,或已到了協商不成、不愿調解的程度,才最終讓雙方走上法庭。
矛盾已不可協商?
什么讓政府跟老牌國企“急眼”
綠地看股權結構應該是屬于“國企”!不過,綠地一直聲稱自己無實控人,不承認自己是國企,其理由為:雖然上海的兩大國有股東(上海市國資委均100%持股的上海地產集團和上海城投集團)分別持有綠地控股25.82%和20.55%的股權比例,但合計持股比例僅有46.37%,未超過50%,不能對綠地股份形成控制關系。
回顧南京的“江北第一高樓”,美夢和焦灼已經伴行了2年左右。
根據南京江北新區官方披露,“綠地金茂國際金融中心”項目土地出讓于2017年8月,2020年9月底完成地下空間一區1段主體結構出地面,并計劃在2021年8月底“江北第一高樓”所處的三區1段出正負零(即地下結構施工完畢,將出地面)、2022年8月力爭完成機電、消防及裝修。

江北第一高樓建設計劃進度圖,來源江北新區融媒體中心
但第一高樓進度延遲,直到2022年1月28日南京江北新區才在官方平臺宣布“第一高樓核心筒出正負零”的消息。
后續進程似乎并沒有加速,還在2022年7月傳出“江北第一高樓,綠地與政府達成協議,永久終止合同”的消息,后被辟謠。2023年3月江北新區管委會在留言板回復稱,綠地集團正在組織鋼結構(詞條“鋼結構”由行業大百科提供)巨柱制作、安裝工作,待巨柱安裝完成后,開展后續地上部分施工。
不過據網友4月爆料,第一高樓的地下鋼柱部分兩年前就做完了,地上始終沒有動靜。從鳳凰網房產南京2023年7月3日實地拍攝圖片可見,高樓的地上鋼柱依然只有兩層左右的高度。

7月3月江北第一高樓建設實況,鳳凰網房產南京站攝
有工程人士透露,地下部分是由中國能建集團(葛洲壩)總包了,高樓的地上部分綠地之前沒定施工承包。
鳳凰網房產南京實地拍攝圖片顯示,中國能建集團(葛洲壩)、上海建工、中建集團一直都有參與項目建設,承包了不同工程段的施工。

今年6月,南京地產圈傳出消息稱,第一高樓的后期建設將由中國能建集團(葛洲壩)接管,爭取年底實現地面100米。但也有傳言揚子國投將接手。不過該消息未得到官方確認和相關企業回應。
據悉,“綠地金茂國際金融中心”第一區第二區等主要空間都在建設中。這么看起來,似乎成為難題的,就只有江北第一高樓的地上工程。江北新區管委會是否會讓新企業接手尚不可知,但能確定的是,綠地又將多一筆“違約損失”要記上賬了。
武漢、沈陽、大慶...多地政府起訴
政府起訴企業“維權”的情況不算多見,但“政府逼急了也是會告狀的”,這種反應綠地集團驗證過多次。
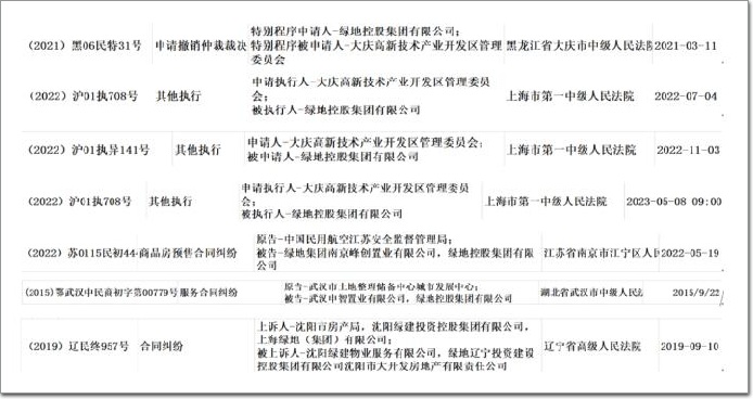
風財訊記者整理了近五年,以“綠地控股集團有限公司”主體為被告的民事案件,其中政府部門作為原告的情況可謂接二連三。

風財訊整理,數據來源企查查
黑龍江大慶市高新技術產業開發區管委會曾對綠地控股提起仲裁申請,后在2021年3月綠地申請撤銷仲裁,2022年7月4日-2023年5月8日大慶高新區管委會分三次向上海一中院申請了對綠地集團的其他執行。
據悉,綠地集團曾在大慶高新區拿地,計劃建設“綠地金融中心”項目,發展高端商業。但項目規劃的兩棟216米金融雙塔、3棟百米5A智能寫字樓、1棟百米五星級酒店等配套遲遲難落地,后項目面臨修改規劃的窘境。
2022年,中國民用航空江蘇安全監督管理局曾因商品房預售合同糾紛,起訴綠地控股及其子公司南京峰創置業。
2019年,沈陽市房產局曾因合同糾紛,起訴沈陽綠建物業、綠地遼寧投資建設集團及其子公司沈陽大開發房地產。
沈陽作為綠地集團闖關外的重地, 2007年“一次性入主沈陽8家國企”的事跡,至今在坊間流傳。但近年綠地在沈陽多項目遭遇起訴和建設困難,也見證了綠地在東北輝煌的落幕。
2015年武漢市土地儲備中心城市發展中心曾因服務合同糾紛,起訴綠地控股及其子公司武漢申智成置業。
武漢作為綠地建設超級高樓最多的城市之一,如今處境頗為尷尬,最著名的項目“武漢綠地中心”從636米縮水至475米,依然無法保證建設,2019年綠地中心施工方中建三局一度墊付不起工程款,以停工"逼宮"。另外,綠地在武漢的光谷綠地中心、綠地漢口中心、綠地國際理想城等項目也遭遇維權。
張玉良曾允諾,武漢綠地中心在2019年武漢軍運會開幕前外立面出形象,為江城新添一道亮麗風景線。正如他在很多城市作出過的承諾,“每個城市都希望擁有自己的高度,這是城市經濟實力、建設水平的物質象征!
但若承諾無法踐行,當“風景線”變成城市天際的一道道“傷疤”,誰來負責?后面還跟著幕墻設計、施工,以及鋁型材、建筑玻璃、五金件、金屬板、密封膠、防火材料,隔熱條和密封膠條等眾多的材料供應商,又應該找誰呢?