本篇文章內容由[中國幕墻網ALwindoor.com]編輯部整理發布:
近年來,房地產行業內風云聚變,頗似一部史詩大片……當然這也正常,2017-2021的五年間,我們完成了過去30年總量的一半多,再不剎車,能行嗎?
進入2023年——微光變曙光,春暖花開了嗎?特別是以保利發展、中海地產、華潤置地、招商蛇口、中國金茂、中國鐵建等等國企、央企背景的巨頭房企,憑借自身的資金、布局和運營優勢,成為拿地的主力軍。

同時,在最新的拿地榜單中,除了國央企和頭部民企地位依舊外,一批地鐵公司也強勢從“地下”沖入“地面”。據中國幕墻網ALwindoor.com統計,去年共有13個城市的地鐵公司出手拿地,包括深圳、廣州、廈門等大多都是“站城一體化”開發的TOD項目。
眾多的國企央企進入房地產行業,成為了新的“優質甲方”,門窗幕墻行業企業如何調整發展腳步,適應并融入新市場模式中呢?與國企央企合作的招標模式是怎樣的呢?中國幕墻網ALwindoor.com深度理解“6大招標”模式,與門窗幕墻行業精英們共同分享。

一個地產項目從起因,到確定誰來牽頭,再到立項報告完成,當完成了立項報告意味著項目的第一個階段已經完成,再到第二個階段,那就是完成招標文件(詞條“招標文件”由行業大百科提供)的輸出,在招標文件定稿之前,選擇哪種采購方式至關重要,因為后面的流程會因為采購方式的不同,而完全不一樣。
01、公開招標
公開招標,也叫無限競爭性招標, 公開招標必須進行招標的項目的招標公告;適用所有供應商,房企采購人事先不知道供應商的數量;競爭范圍較廣,競爭性體現得也比較充分,擇優率更高;公開招標的所有流程嚴格按預先指定的程序和標準公開進行;相對地耗時較長。

在房地產建設項目中,外立面裝飾工程工程歷來受到高度重視,因為它是設計和成本協同管理的重點。建筑外立面包含外墻涂飾、門窗系統、幕墻系統、屋面花架、格柵等等。此外商業建筑立面更為復雜,其材料選擇大多以玻璃幕墻、鋁板和石材為主,外立面面積占比更大。
案例說明:

公開招標的方式適應:工程門窗、幕墻系統、玻璃、型材(詞條“型材”由行業大百科提供)、建筑膠(詞條“建筑膠”由行業大百科提供)、五金配件、隔熱(詞條“隔熱”由行業大百科提供)條及密封膠條(詞條“密封膠條”由行業大百科提供)、顧問咨詢等多個門窗幕墻細分行業,實現充分競爭與相對公平;在眾多的投標者中“優中選優”,但相對的耗費時間長、招標文件工作量大是它的劣勢。早在疫情之前,諸多大型房企均上線了招采平臺。
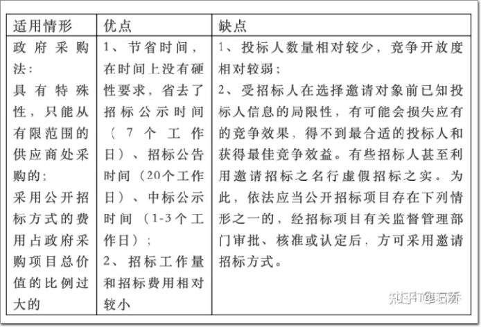
02、邀請招標
邀請招標,也稱無限競爭性投標,對投標人數有一定要求,針對部分潛在供應商發出邀請,受到邀請函的供應單位才是滿足要求的投標人,從中選定中標者。招標人(房企)以投標邀請書的方式邀請至少三家以上的,符合資格的法人或其他組織(供應商)參與投標的招標方式。

外立面工程具有三大特點:工程量最大,系統復雜;建筑外立面材料豐富,成本波動性大,成本敏感性較高;而且它直接影響建筑物的品質,也最容易受到外界破壞。因此,外立面裝飾工程的三大特點決定了,它的招標是房企的“重頭戲”。
案例說明:

邀請招標的方式對招標方來說,通常會選擇較為熟悉或有項目往來的供應商,在工程門窗、幕墻、型材、五金(詞條“五金”由行業大百科提供)配件、金屬板等主材“面子”行業更加有力,可實現快速選擇與相對了解;對建筑膠、隔熱條和密封膠條,以及涂料、錨栓等細分“隱形”材料不利。由于競爭小,無需招標公告和回復的時間成本,可以節約資料搜集及規范設計等時間和費用,工作量可以大幅度減少。
03、競爭性談判
競爭性談判,是在無法通過正常招標方式而進行采購的一種特定方式,是一種特定狀態下的候選行為,采購人或采購代理機構組建競爭性磋商小組,與符合條件的供應商進行磋商,供應商按照磋商文件的要求提交相應文件和報價,采購人從磋商小組評審后提出的候選供應商名單中確定成交供應商的采購方式。
案例說明:

競爭性談判的方式對同質化嚴重的細分行業,如:五金配件、密封膠、隔熱條和密封膠條等較為不利,在顧問咨詢、門窗系統、幕墻系統方面是針對報價企業較少的情況下,工程項目要求較高,通常會選擇。項目中技術特別復雜的材料設備,不能確定詳細規格或者具體要求;采用詢價所需時間不能滿足公司緊急需要的情況下,競爭性談判具備較大優勢。
04、詢價采購
詢價采購從字面意思來說,就是發出意向需求去供應市場詢價,讓相關供應商提供對應需求的報價,在這個基礎上去進行價格的比較,詢價小組(由房企招采人的代表和有關專家共3人以上的單數組成,其中專家的人數不得少于成員總數的2/3)根據采購需求,從符合相應資格條件的供應商名單中確定不少于3家的供應商向其發出詢價單讓其報價,由供應商一次報出不得更改的報價,詢價小組在報價的基礎上進行比較,并確定最優供應商的一種采購方式。

案例說明:

詢價采購的方式在顧問咨詢、工程門窗、幕墻等行業內較為常見,詢價方式適用于以前標準化較弱的發展階段。對于像建筑膠、五金配件、隔熱條和密封膠條等通用性較強的材料,將采用簽訂長期戰略合作協議的模式。
05、競爭性磋商
競爭性磋商指采購人、采購代理機構通過組建競爭性磋商小組與符合條件的供應商就采購貨物、工程和服務事宜進行磋商,供應商按照磋商文件的要求提交響應文件和報價,采購人從磋商小組評審后提出的候選供應商名單中確定成交供應商的采購方式,除了和公開招標一樣發布公告外,還有另外兩種確定供應商的方式,即分別是從省級以上財政部門建立的供應商庫中隨機抽取,以及采購人、評審專家分別作書面推薦,從競爭性磋商文件發出至供應商提交首次響應文件截止不得少于10日

案例說明:

競爭性磋商的招標方式,往往作為以上多種招標方式的一種補充與增補,對國企央企類巨頭的項目采購過程中,市場了解程度不夠深入,如顧問咨詢和門窗、幕墻等主要工程參與方,可以充分磋商,完善招標細節與采購的細化。
06、單一來源采購
單一來源采購也稱直接采購,是指采購人向唯一供應商進行采購的方式,該采購方式的最主要特點是沒有競爭性,指達到了限額標準和公開招標數額標準,但所采購部品來源渠道單一,或屬專利、首次創造、合同追加、原有采購項目的后續擴充和發生了不可預見緊急情況,不能從其他供應商處采購等情況。

案例說明:

單一來源采購也可以作為一種戰略采購,可以囊括了產品設計、產品生產管理、產品物流運輸、產品質量管理等方面,因采購產品較為復雜,如復雜的幕墻系統、定制化加工設備、五金配件、高性能的密封膠等等,不僅考驗著招采人的能力與實力,引入合適的投標企業,完善招標文件細化,同時考驗房企的供應商選擇、評價體系的全面建設。

當然,在與國企、央企巨頭打交道的過程中,中國幕墻網ALwindoor.com發現市場內并不僅僅只有上述“6大招標”方式;中建三局、中建八局等早已經是行業內知根知底的建筑業巨頭,他們旗下的裝飾公司與眾多門窗幕墻品牌之間,有著深入的“戰略級”合作。
暴雨過后,總會天晴——隨著行業逐漸回歸理性,當前的地產已開始重現生機。未來,在房地產、建筑業市場中,與國企、央企的合作項目會越來越多,中國幕墻網ALwindoor.com期待門窗幕墻行業人:踔厲奮發、勇毅前行。