近日又傳來重要消息 ,國家發改委將主導對《招標投標法》進行全面修訂,相關草案有望2018年年內出臺。對于社會呼聲很高的修改關于“最低價中標”的條文內容,有望在此次修訂中實現。
全面修訂
2018年1月19日上午,國家發展改革委組織召開招標投標部際協調機制會議暨《招標投標法》修訂啟動工作會。
國家發展改革委副秘書范恒山強調,《招標投標法》涉及領域和行業廣泛、利益主體多元、運行機制復雜、監管鏈條較長,做好修法工作,要重點把握堅持理順政府與市場的關系、堅持問題導向、堅持借鑒國際經驗與立足我國國情相結合三項原則。在修訂范圍上,要進行全面修訂,盡量做到一次性修到位,使修訂后的《招標投標法》能夠適應當前和今后一個時期招標投標市場發展的需要,經得起歷史和實踐檢驗。在工作目標上,爭取2018年盡快形成修訂草案上報國務院。
會議一致同意按照相關工作方案加快推進修法工作。
行業痛點:最低價中標
2017年5月、6月,人民日報分別2次刊文,直接點明“最低價中標,該改改了”。
2017年8月,國家發改委印發《關于修改〈招標投標法〉〈招標投標法實施條例〉的決定》(征求意見稿)中,已列出有關限制“最低價中標”、鼓勵推行電子招投標的條款。
因此,2018年對《招標投標法》的全面修訂,尤其值得關注!
在1月19日的會上,發改委負責人特別提出,“使修訂后的《招標投標法》能夠適應當前和今后一個時期招標投標市場發展的需要,經得起歷史和實踐檢驗”。
人民日報在對江蘇、湖北、四川3省的100多家實體企業進行調查時發現,“最低價中標”成為企業集中詬病的問題。多位企業負責人表示,一些地方和國企招標采用“最低價中標”,這種“重價格、輕質量”的指揮棒,不符合新發展理念。
“最低價中標”,真的該改改了!
征求意見稿
2017年8月,國家發改委印發《征求意見稿》,關于《招標投標法》的修改有以下提議:(“紅字”,已修改完成;“藍字”,待修訂)
關于修改《招標投標法》的決定 (征求意見稿)
一、將第三條中的“國務院發展計劃部門”修改為“國務院發展改革部門”。
二、第五條增加一款,作為第二款:“國家鼓勵利用信息網絡進行電子招標投標。數據電文形式與紙質形式的招標投標活動具有同等法律效力。”
三、刪去第十三條第二款第三項。
四、將第十九條第二款修改為:“國家對招標項目的技術、標準有規定的,招標人應當按照其規定在招標文件(詞條“招標文件”由行業大百科提供)中提出相應要求。招標人可以在招標文件中合理設置支持技術創新、節能環保等方面的要求和條件。”
五、將第二十四條修改為:“招標人應當確定投標人編制投標文件所需要的合理時間;但是,依法必須進行招標的項目,自招標文件開始發出之日起至投標人提交投標文件截止之日止,最短不得少于二十日,采用電子招標投標在線提交投標文件的,最短不得少于十日。”
六、第四十一條增加一款,作為第二款:“前款第二項中標條件適用于具有通用技術、性能標準或者招標人對其技術、性能沒有特殊要求的招標項目。”
編者注:有專家指出,此條款是對“經評審的最低投標價法”之濫用的改正,有利于遏制不合理的最低價中標現象。
七、將第四十七條修改為:“依法必須進行招標的項目,招標人應當自訂立書面合同之日起十五日內,向有關行政監督部門提交招標投標和合同訂立情況的書面報告及合同副本。”
八、第四十八條增加一款,作為第四款:“依法必須進行招標的項目,招標人和中標人應當公布合同履行情況。”
可以看出,這個《征求意見稿》中的多項內容,并沒有在12月27日的修改中實現。會不會在2018年的修訂草案中呈現,還需拭目以待!
不過既然都是發改委主導的,相信不會令大家失望的。
文件原文:
關于《關于修改〈招標投標法〉〈招標投標法實施條例〉的決定》(征求意見稿)公開征求意見的公告
按照黨中央、國務院要求,為深化招標投標領域“放管服”改革,不斷增強招標投標制度的適用性和前瞻性,推動政府職能轉變,助力供給側結構性改革,促進經濟社會持續健康發展,我們起草形成了《關于修改〈招標投標法〉〈招標投標法實施條例〉的決定》(征求意見稿),現向社會公開征求意見。
有關單位和社會各界人士可以在2017年9月20日前,登陸國家發展改革委門戶網站(點擊查看 http://www.ndrc.gov.cn)首頁“意見征求”專欄,進入“《招標投標法》《招標投標法實施條例》修改公開征求意見”欄目,對征求意見稿提出意見建議。
感謝您的參與和支持!
附件:1.關于修改《招標投標法》《招標投標法實施條例》的決定(征求意見稿)
2.《招標投標法》《招標投標法實施條例》修改前后對照表
國家發展改革委法規司
2017年8月29日
附件一:
關于修改《招標投標法》的決定 (征求意見稿)
一、將第三條中的“國務院發展計劃部門”修改為“國務院發展改革部門”。 二、第五條增加一款,作為第二款:“國家鼓勵利用信息網絡進行電子招標投標。數據電文形式與紙質形式的招標投標活動具有同等法律效力。”
三、刪去第十三條第二款第三項。
四、將第十九條第二款修改為:“國家對招標項目的技術、標準有規定的,招標人應當按照其規定在招標文件中提出相應要求。招標人可以在招標文件中合理設置支持技術創新、節能環保等方面的要求和條件。”
五、將第二十四條修改為:“招標人應當確定投標人編制投標文件所需要的合理時間;但是,依法必須進行招標的項目,自招標文件開始發出之日起至投標人提交投標文件截止之日止,最短不得少于二十日,采用電子招標投標在線提交投標文件的,最短不得少于十日。”
六、第四十一條增加一款,作為第二款:“前款第二項中標條件適用于具有通用技術、性能標準或者招標人對其技術、性能沒有特殊要求的招標項目。”
七、將第四十七條修改為:“依法必須進行招標的項目,招標人應當自訂立書面合同之日起十五日內,向有關行政監督部門提交招標投標和合同訂立情況的書面報告及合同副本。”
八、第四十八條增加一款,作為第四款:“依法必須進行招標的項目,招標人和中標人應當公布合同履行情況。”
關于修改《招標投標法實施條例》的決定 (征求意見稿)
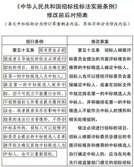
一、將第五十五條修改為:“招標人根據評標委員會提出的書面評標報告和推薦的中標候選人確定中標人。招標人也可以授權評標委員會直接確定中標人,或者在招標文件中規定排名第一的中標候選人為中標人,并明確排名第一的中標候選人不能作為中標人的情形和相關處理規則。
“依法必須進行招標的項目,招標人根據評標委員會提出的書面評標報告和推薦的中標候選人自行確定中標人的,應當在向有關行政監督部門提交的招標投標情況書面報告中,說明其確定中標人的理由。”
二、第五十九條增加一款,作為第四款:“依法必須進行招標的項目,招標人和中標人應當公布合同履行情況。”
附件二:







